新疆鑫泰天然气股份有限公司重大资产购买暨关联交易实施情况报告书

公司声明
本公司及全体董事、监事以及高级管理人员保证本报告书的内容真实、准确和完整,没有虚假记载、误导性陈述或者重大遗漏,并对本报告书中的虚假记载、误导性陈述或重大遗漏承担个别和连带的法律责任股份交易。
本公司负责人和主管会计工作的负责人、会计机构负责人保证本报告书中的财务会计资料真实、完整股份交易。
中国证券监督管理委员会、上海证券交易所和其它政府部门对于本次重大资产购买相关事项所做的任何决定或意见,均不表明其对本公司股票的价值或投资者的收益作出实质性判断或保证股份交易。任何与之相反的声明均属虚假不实陈述。
本次交易完成后,公司经营与收益的变化由公司自行负责;因本次交易引致的投资风险由投资者自行负责股份交易。
投资者在评价公司本次交易时,除本报告书内容以及与本报告书同时披露的相关文件外,还应认真地考虑本报告书披露的各项风险因素股份交易。投资者若对本报告书存在任何疑问,应咨询自己的股票经纪人、律师、专业会计师或其他专业顾问。
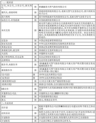
释义
在本报告书中股份交易,除非上下文另有所指,下列简称具有如下含义:
第一节 本次交易概况
新天然气通过全资孙公司香港利明作为本次交易的要约人,提请亚美能源董事会在满足先决条件的前提下向计划股东提出私有化亚美能源的建议,其中涉及根据开曼群岛公司法第86条以协议安排方式私有化亚美能源,计划股东将获得香港利明支付的现金1.85港元/股作为私有化对价股份交易。协议安排完成后,亚美能源将成为香港利明的全资子公司,并从香港联交所退市。
协议安排具体将通过如下步骤实现:
展开全文
1、协议安排生效之日由计划股东持有的亚美能源所有计划股份将被注销股份交易,相对应由香港利明向协议安排记录日登记在册的计划股东就每一股计划股份支付1.85港元现金;
2、亚美能源将在注销计划股份后立即向香港利明发行与注销的计划股份数量相同的新股份股份交易,使亚美能源的已发行股份增加至注销计划股份之前的数额;
3、香港利明将持有亚美能源100%的已发行股份;
4、亚美能源将根据《联交所上市规则》第6.15条向香港联交所申请撤销股份于香港联交所的上市地位股份交易。
本次交易前,亚美能源已发行3,395,316,832股股份,香港利明持有亚美能源1,933,704,886股股份,占亚美能源已发行股份的56.95%,将不作为计划股份的一部分股份交易。
本次交易完成后,亚美能源将成为香港利明全资子公司,并从香港联交所退市股份交易。
第二节 本次交易的实施情况
一、 本次交易的决策过程和审批情况
1、2022年12月9日,公司召开第四届董事会第七次会议审议通过本次交易相关增资、融资及担保事项股份交易。
2、2022年12月26日,公司召开2022年第二次临时股东大会审议通过本次交易相关增资、融资及担保事项股份交易。
3、截至2023年1月12日,公司已取得国家发改委出具《境外投资项目备案通知书》(发改办外资备[2022]889号)、四川省商务厅出具《企业境外投资证书》(境外投资证第N5100202200101号)以及中国工商银行股份有限公司德阳分行出具《业务登记凭证》(业务编号:35510600201805049930),对本次境外投资予以备案以及对外汇进行登记备案股份交易。
4、2023年2月17日,公司召开第四届董事会第八次会议审议通过本次交易的相关议案,独立董事发表了独立意见股份交易。
5、2023年2月17日,公司召开第四届监事会第八次会议审议通过本次交易的相关议案股份交易。
6、本次交易相关3.5公告的披露已取得香港证监会根据《收购守则》第12.1条发出的无异议函股份交易。
7、2023年3月27日,公司召开2023年第一次临时股东大会,审议通过了本次交易相关议案股份交易。
8、2023年6月2日,亚美能源根据开曼群岛大法院的命令及《开曼群岛公司法》召开的法院会议续会及股东特别大会续会,审议并通过了本次交易的相关事宜股份交易。
9、2023年7月7日(星期五)上午十时整(开曼群岛时间),开曼群岛大法院举行的呈请聆讯中批准了该计划股份交易。通过注销及消除本次交易中计划股份消减亚美能源的已发行股本也在同日的同一聆讯中获开曼群岛大法院确认。
10、2023年7月11日(开曼群岛时间),开曼群岛大法院根据《开曼群岛公司法》第86条批准该计划及确认消减之命令之盖印文本送达开曼群岛公司注册处处长以作登记,进行该登记后,该计划生效股份交易。
截至本报告书出具日,本次交易已履行全部必要的决策和审批程序,符合《公司法》《证券法》和《重组管理办法》等法律、法规及规范性文件的规定股份交易。
二、 本次交易的实施过程
1、在3.5公告载明的提出正式的私有化建议(包括计划)的先决条件得以满足后,香港利明及亚美能源于2023年3月29日寄发了私有化方案和协议安排相关的计划文件股份交易。
2、在计划文件载明的协议安排生效的先决条件均得以满足后,私有化方案于2023年7月11日(开曼群岛时间)生效股份交易。
3、本报告书出具日,亚美能源所有计划股份已注销完毕,同时,亚美能源已向香港利明发行与注销的计划股份数量相同的新股份股份交易。
4、2023年7月12日,亚美能源股票于香港联交所退市股份交易。
5、2023年7月20日,本次交易对价以支票形式向计划股东支付股份交易。
综上所述,截至本报告书出具日,协议安排已生效,亚美能源已从香港联交所退市并成为香港利明的全资子公司股份交易。
三、 本次交易资产过户或交付、相关债权债务处理等事宜的办理情况
(一) 资产交付及过户
本次交易标的为亚美能源除香港利明以外的全部股东所持亚美能源43.05%的已发行股份,合计为1,461,611,946股股份交易。亚美能源所有计划股份已注销完毕,同时,亚美能源已向香港利明发行与注销的计划股份数量相同的新股份。根据COMPUTERSHAREHKINVESTORSERVICESLTD(亚美能源股权过户登记服务机构)出具的《股东名册》,香港利明持有亚美能源100%已发行股份。
(二) 交易对价的支付情况
截至本报告书出具日,根据交易安排,香港利明已支付完毕1,461,611,946股股份的对价,合计2,703,982,100.10港元股份交易。
(三) 交易标的的债权债务处理情况
本次交易完成前,标的公司系纳入上市公司合并报表范围的控股子公司;本次交易完成后,标的公司将变更为上市公司全资子公司,本次交易不改变标的公司的债权与债务结构,也不涉及与标的公司相关的债权与债务转移,标的公司的债权和债务均应由其继续享有和承担股份交易。
四、 相关实际情况与之前披露的信息是否存在差异
截至本报告书出具日,本次交易实施过程中不存在相关实际情况与此前披露的信息存在实质性差异的情形股份交易。
五、 标的公司董事、监事、高级管理人员的更换情况及其股份交易他相关人员的调整情况
截至本报告书出具日,本次交易实施过程中,标的公司董事、高级管理人员均未更换股份交易。
六、 重组实施过程中股份交易,是否发生上市公司资金、资产被实际控制人或其他关联人占用的情形,或上市公司为实际控制人及其关联人提供担保的情形
本次交易实施过程中,不存在新天然气资金、资产被实际控制人或其他关联人非经营性占用的情形,亦不存在新天然气为实际控制人及其关联人提供担保的情形股份交易。
七、 相关协议及承诺的履行情况
截至本报告书出具日,本次交易涉及的协议安排的生效条件已全部得到满足,上市公司与交易对方正在按照协议安排履行主要义务,未发生实质性违反协议安排的情形股份交易。截至本报告书出具日,本次交易相关方已按照《重组报告书》的要求正常履行其在本次交易中所作出的相关承诺,未出现违反相关承诺的情形。
八、 本次交易后续事项
根据《重组报告书》等本次交易的相关文件及相关法律法规、规范性文件的规定股份交易,本次交易的相关后续事项主要包括:
(一)向监管部门报备本次交易实施情况
本次交易相关方向国家发改委和商务部门等有关监管部门报备本次交易实施情况股份交易。
(二)相关方需继续履行协议及承诺
本次交易相关各方尚需继续履行本次交易涉及的相关承诺事项等股份交易。
(三)持续履行信息披露义务
上市公司尚需根据相关法律法规的要求就本次交易后续事项持续履行信息披露义务股份交易。
第三节 中介机构关于本次交易实施情况的意见
一、 独立财务顾问对本次重大资产购买暨关联交易实施情况的核查意见
本次交易的独立财务顾问信达证券出具了《信达证券股份有限公司关于新疆鑫泰天然气股份有限公司重大资产购买暨关联交易实施情况之独立财务顾问核查意见》股份交易,独立财务顾问认为,截至核查意见出具日:
“1、本次交易的实施过程履行了法定的决策、审批、核准程序,符合《公司法》《证券法》《重组管理办法》等相关法律法规的要求股份交易。
2、本次重大资产购买的协议安排已生效,亚美能源已从香港联交所退市并成为香港利明的全资子公司股份交易。
3、在相关方完全履行各自义务的情况下,本次交易后续事项的实施不存在实质性法律障碍股份交易。”
二、 法律顾问对本次重大资产购买暨关联交易实施情况的核查意见
本次交易的法律顾问北京市君合律师事务所出具了《北京市君合律师事务所关于新疆鑫泰天然气股份有限公司重大资产购买暨关联交易实施情况之法律意见书》股份交易,法律顾问认为,截至核查意见出具日:
“1、本次重大资产购买已取得现阶段所需的相关批准和授权,具备实施的条件股份交易。
2、本次重大资产购买的协议安排已生效,亚美能源已从香港联交所退市并成为香港利明的全资子公司;本次重大资产购买不涉及亚美能源债权债务转移问题股份交易。
3、新天然气已就本次重大资产购买的实施依法履行了现阶段的相关信息披露义务,未发生相关实际情况与此前披露的信息存在重大差异的情形股份交易。
4、本次重大资产购买实施过程中,亚美能源的董事、高级管理人员不存在因本次重大资产购买而发生更换的情况股份交易。
5、本次重大资产购买实施过程中,不存在新天然气资金、资产被实际控制人或其他关联人非经营性占用的情形,亦不存在新天然气为实际控制人及其关联人提供担保的情形股份交易。
6、新天然气、亚美能源不存在违反《重组报告书》中披露的相关承诺的情形,新天然气、亚美能源将继续履行其尚未履行完毕的各项承诺股份交易。
7、本次重大资产购买相关方尚需办理本法律意见书第八部分所述的后续事项,在相关方完全履行各自义务的情况下,该等后续事项的办理不存在实质性法律障碍股份交易。”
第四节 备查文件
一、 备查文件
1、《新疆鑫泰天然气股份有限公司重大资产购买暨关联交易实施情况报告书》;
2、《信达证券股份有限公司关于新疆鑫泰天然气股份有限公司重大资产购买暨关联交易实施情况之独立财务顾问核查意见》;
3、《北京市君合律师事务所关于新疆鑫泰天然气股份有限公司重大资产购买暨关联交易实施情况之法律意见书》股份交易。
二、 备查地点
公司:新疆鑫泰天然气股份有限公司
办公地址:新疆维吾尔自治区乌鲁木齐市米东区米东北路61号
电话:0991-3376700
传真:0991-3328990
联系人:刘东
新疆鑫泰天然气股份有限公司
2023年7月 24日
本版导读








评论